Uncategorized
معلومات و معدلات الانتقاء كليات الطب seuil Médecine Maroc + التوزيع الجغرافي
معلومات و معدلات الانتقاء كليات الطب seuil Médecine Maroc معلومات عامة + التوزيع الجغرافي + معدلات الانتقاء
تستغرق الدراسات الطبية بكلية الطب 7 سنوات تتوج بنيل الدكتوراه في الطب.
وهناك تكوينات أخرى بالكلية من ماستر وماستر متخصص وإجازة مهنية…
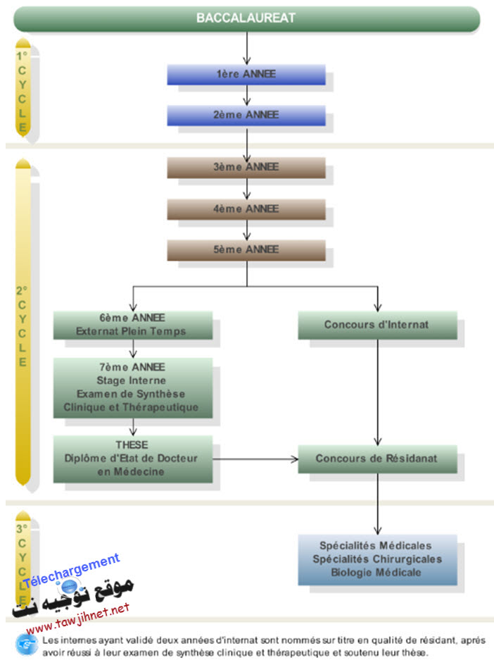
اليكم، أحبتنا في توجيه نت، هيكلة الدراسات الطبية بكلية الطب التي يتم الولوج لها بعد البكالوريا:
وهناك تكوينات أخرى بالكلية من ماستر وماستر متخصص وإجازة مهنية…
اليكم، أحبتنا في توجيه نت، هيكلة الدراسات الطبية بكلية الطب التي يتم الولوج لها بعد البكالوريا:
2- طريقة الانتقاء 2016 بالنسبة لكليات الطب والصيدلة:
تم تغيير طريقة الانتقاء خلال السنة الماضية 2016 ، حيث أصبح معدل الانتقاء محدد من خلال: تخصيص 75% لمعدل الامتحان الوطني ، و 25% لمعدل الامتحان الجهوي . بينما في السنوات السابقة كان الانتقاء يتم بناء على المعدل العام للباك.
للتوضيح لغاية 2016 بعد الانتقاء هناك مباراة كتابية في 4 مواد (الرياضيات : 30 دقيقة – الفزياء: 30 دقيقة – الكمياء: 30 دقيقة – علوم الحياة والأرض:30 دقيقة)
للتوضيح لغاية 2016 بعد الانتقاء هناك مباراة كتابية في 4 مواد (الرياضيات : 30 دقيقة – الفزياء: 30 دقيقة – الكمياء: 30 دقيقة – علوم الحياة والأرض:30 دقيقة)
بالنسبة لطريقة الولوج 2017 ، فالأمور سوف تتضح في الأسابيع القادمة ، والتفاصيل ان شاء الله بالصفحة الرئيسية موقع توجيه نت.
3- معدلات الانتقاء الأولي كليات الطب بالمغرب Seuil Préselection Médecine Maroc
أما عن معدلات 2017 فالامور غير معروفة الان ( وتحدد بعد نتائج الدورة الاستدراكية باك 2017).
يجب الاشتغال من أجل التفوق خاصة وان نسبة 75% مخصصة لنتيجة الوطني .
يجب الاشتغال من أجل التفوق خاصة وان نسبة 75% مخصصة لنتيجة الوطني .
4-التوزيع الجغرافي
المترشح (ة) لايختار كلية الطب المرغوبة، بل الأمر حسب مكان الحصول على البكالوريا الدي يفرض مكان الترشيح (هناك مذكرة وزارية تصدر كل سنة من طرف وزارة التعليم العالي تحدد مناطق الاستقطاب ) .
ملاحظة بالنسبة التوزيع والجغرافي إقليمي العرائش وتارودانت، حسب ما كان خلال 2016 :
– المترشحون الحاصلون على شهادة البكالوربا باقليم العرائش، والراغبين في الالتحاق بكلية الطب والصيدلة بالرياط أو بكلية الطب والصيدلة بطنجة اختيار كلية واحدة للتسجيل بها. وفي حالة ثبوت تسجيل مرشح بالكليتين معا سيتم التشطيب على اسمه نهائيا من لائحة المرشحين بالكليتين.
– المترشحون الحاصلون على شهادة البكالوربا باقليم تارودانت والراغبين في الالتحاق بكلية الطب والصيدلة بمراكش أو بكبة الطب والصيدلة بأكادير اختيار كلية واحدة للتسجيل بها. وني حالة ثبوت تسجيل موشح بالكليتين معأ سيتم التشطيب على اسمه نهائيا من لائحة المرشحين بالكليتين.
5- توضيح اضافي حول كليات الطب والصيدلة :
– عدد المدعووين 06 أضعاف عدد المقاعد المخصصة بالنسبة لمباريات الطب حسب كل كلية من الكليات السبعة: طنجة – أكادير- الرباط – الدار البيضاء- فاس- وجدة- مراكش.
– أما فيما يتعلق بالتلاميذ حاملي شهادة البكالوريا من الثانويتين العسكريتين الملكيتين للقنيطرة وإفران، فيتعين عليهم تقديم ترشيحاتهم إلى كيلة الطب والصيدلة التي يدخل إقليم سكنى والديهم ضمن روافدها.
– أما فيما يتعلق بالتلاميذ حاملي شهادة البكالوريا من الثانويتين العسكريتين الملكيتين للقنيطرة وإفران، فيتعين عليهم تقديم ترشيحاتهم إلى كيلة الطب والصيدلة التي يدخل إقليم سكنى والديهم ضمن روافدها.
منقول من :
لا تنسوا القائمين على الموقع بصالح الدعاء






